Request for Quote

Immunohistochemistry - Free Floating - Anti-GFP antibody (ab6673)

Pth4:eGFP transgenic zebrafish embryos at 1 and 2 dpf were fixed with 4% PFA and washed in PBST. They were then washed in PBDT (1% BSA, 1% DMSO, 0.1% Triton X-100 in PBS, pH 7.4), blocked in 10% normal goat serum/PBDT, and incubated overnight at 4°C with primary antibodies to HuC/D (1/100) and GFP (1/400, Abcam ab6673). Further PBST washes and blocking were followed by secondary antibodies overnight at 4°C. Hoechst 34580 was added to stain nuclei (1/2500). After further PBDT and PBS washes, embryos were mounted for confocal imaging.

Abbreviation: e, eye; hy, hypothalamus; m, midbrain; sc, spinal cord. Scale bars: 100 μm (A-C) 50 μm (D-G).

Suarez-Bregua et al PLoS One. 2017 Oct 17;12(10):e0186444. doi: 10.1371/journal.pone.0186444. eCollection 2017. Fig 1. Reproduced under the Creative Commons license http://creativecommons.org/licenses/by/4.0/

Immunohistochemistry - free floating - anti-GFP antibody (ab6673)

Immunocytochemistry/ Immunofluorescence - Anti-GFP antibody (ab6673)

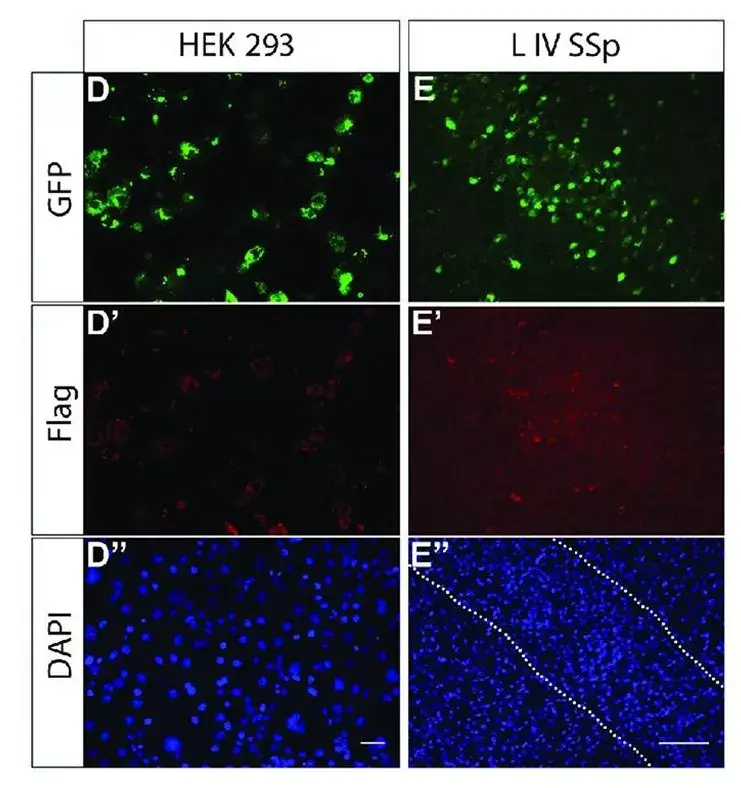
In utero electroporation of Disc1 and Disc1-100P constructs into wild-type neocortex and analysis at P21.

(Panels D-E") Expression of the constructs was assessed.

(Panels D-D'') 2 days after transfection in vitro.

(Panels E-E'') at P21 in vivo.

Immunochemistry for FLAG and GFP showed that constructs encoding either WT Disc1, the Disc1-100P variant, or GFP alone, expressed these protein species in transfected HEK-293 cells in vitro (Fig 5D–5D") and in P21 postmitotic cortical neurons in vivo (Fig 5E–5E")

Borkowska et al PLoS One. 2016 May 31;11(5):e0156082. doi: 10.1371/journal.pone.0156082. eCollection 2016. Fig 5. Reproduced under the Creative Commons license http://creativecommons.org/licenses/by/4.0/

Immunocytochemistry/ Immunofluorescence - Anti-GFP antibody (ab6673)

Immunohistochemistry (Frozen sections) - Anti-GFP antibody (ab6673)

Immunofluorescence for assessment of GFP+ myofibers in rat tissue.

VML affected muscle from the 50% MG + HA+LMN group were probed for the presence of GFP. GFP+ fibers were detected in a qualitatively similar magnitude at both 2 and 8 weeks post-injury indicating viable engraftment of donor derived muscle progenitor cells. Scale bars are 1mm for whole mount images, 50 μm for regions of interest.

A portion of the TA muscle from the defect region was embedded in a talcum-based gel, frozen in 2-methylbutane, and supercooled in liquid nitrogen. Cryosections (8 μm) were prepared and stained using standard protocols for hematoxylin & eosin.

ab6673 used at a 1/100 dilution.

Goldman et al PLoS One. 2018 Jan 12;13(1):e0191245. doi: 10.1371/journal.pone.0191245. eCollection 2018. Fig 5. Reproduced under the Creative Commons license https://creativecommons.org/publicdomain/zero/1.0/

Immunohistochemistry (Frozen sections) - Anti-GFP antibody (ab6673). Immunofluorescence for assessment of GFP+ myofibers in rat tissue.

Immunohistochemistry (Formalin/PFA-fixed paraffin-embedded sections) - Anti-GFP antibody (ab6673)

Mouse small intestines were washed with DPBS and fixed overnight at 4°C in Zinc formalin. Following sectioning and tissue deparaffanization, antigen retrieval was performed with 10mM Tris base (pH 9.0) buffer using a pressure cooker.

For immunohistochemistry, sections were quenched of endogenous peroxidases by 3% H2O2, and sequentially blocked with Avidin D, biotin, and protein blocking reagents. Primary antibody incubation was conducted at 4°C overnight. Secondary biotinylated antibody was added at a dilution of 1/200, and incubated 2 hours at room temperature. Finally, sections were stained according to the ABC peroxidase protocol and counterstained with hematoxylin.

ab6673 used at a 1/200 dilution.

Panel D: Representative anti-eGFP immunofluorescence of macroH2A WT and DKO jejunum counterstained with DAPI (blue).

Cedeno et al PLoS One. 2017 Sep 21;12(9):e0185196. doi: 10.1371/journal.pone.0185196. eCollection 2017. Fig 3. Reproduced under the Creative Commons license http://creativecommons.org/licenses/by/4.0/

ab6673 used at a 1/200 dilution. Panel D: Representative anti-eGFP immunofluorescence of macroH2A WT and DKO jejunum counterstained with DAPI (blue).

Western blot - Anti-GFP antibody (ab6673)

Blocking Buffer: 1% Casein-TTBS for 30 min at RT.

All lanes:

Western blot - Anti-GFP antibody (ab6673) at 1 µg/mL

Lane 1:

HEK-293 (Human epithelial cell line from embryonic kidney) lysate at 10 µg

Lane 2:

HeLa (Human epithelial cell line from cervix adenocarcinoma) lysate at 10 µg

Lane 3:

CHO/K1 lysate at 10 µg

Lane 4:

MDA-MB-231 (Human breast adenocarcinoma cell line) lysate at 10 µg

Lane 5:

A431 (Human epidermoid carcinoma cell line) lysate at 10 µg

Lane 6:

Jurkat (Human T cell leukemia cell line from peripheral blood) lysate at 10 µg

Lane 7:

NIH/3T3 (Mouse embryo fibroblast cell line) lysate

Lane 8:

E-coli HCP control, 50 ng

Lane 9:

FLAG Positive control lysate at 10 µg

Lane 10:

Red fluorescent protein, 50 ng

Lane 11:

Green fluorescent protein, 50 ng

Lane 12:

Glutathinoe-S-Transferase protein, 50 ng

Lane 13:

Maltose Binding protein, 50 ng

Secondary

All lanes:

Peroxidase goat secondary antibody, 60 min at RT at 1/30000 dilution

Predicted band size: 27 kDa

Western blot - Anti-GFP antibody (ab6673) at 1 µg/mL

IHC - Wholemount - Anti-GFP antibody (ab6673)

Immunofluorescence Microscopy using ab6662.

Tissue: Drosophila melanogaster late stage embryonic central nervous system.

Fixation: 0.5% PFA.

Antigen retrieval: Not required.

Primary antibody: Anti-GFP antibody at a 1/1,000 for 1 h at RT.

Secondary antibody: AlexaFluor 488™ conjugated anti-Goat antibody at 1/300 for 45 minutes at RT.

Panel A: shows a lateral view (ventral left).

Panels B and C: shows ventral views of whole mount embryos at 63x magnification (plus 2x digital zoom).

In all panels, anterior is up.

Staining: tau-GFP cell bodies (large arrowhead) and axons of motorneurons (arrow) and interneurons (small arrowhead) as green fluorescent signal.

IHC - Wholemount - Anti-GFP antibody (ab6673) Panel A: shows a lateral view (ventral left). Panels B and C: shows ventral views of whole mount embryos at 63x magnification (plus 2x digital zoom).
Specifications