JavaScript is disabled in your browser. Please enable JavaScript to view this website.

Anti-GFAP antibody [ASTRO/1974R] - BSA and Azide free(ab270301)

$undefined

Anti-GFAP antibody [ASTRO/1974R] - BSA and Azide free(ab270301)

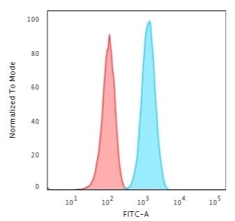
Rabbit Recombinant Monoclonal GFAP antibody. Carrier free. Suitable for Flow Cyt, IHC-P and reacts with Human samples. Immunogen corresponding to Recombinant Full Length Protein corresponding to Human GFAP.
Specifications
Shipped At Conditions Blue Ice
Appropriate Long term Storage Conditions Store at -20°C.
Clonality Monoclonal
Applications Flow Cyt, IHC-P
Species Reactivity Human
Isotype IgG