JavaScript is disabled in your browser. Please enable JavaScript to view this website.

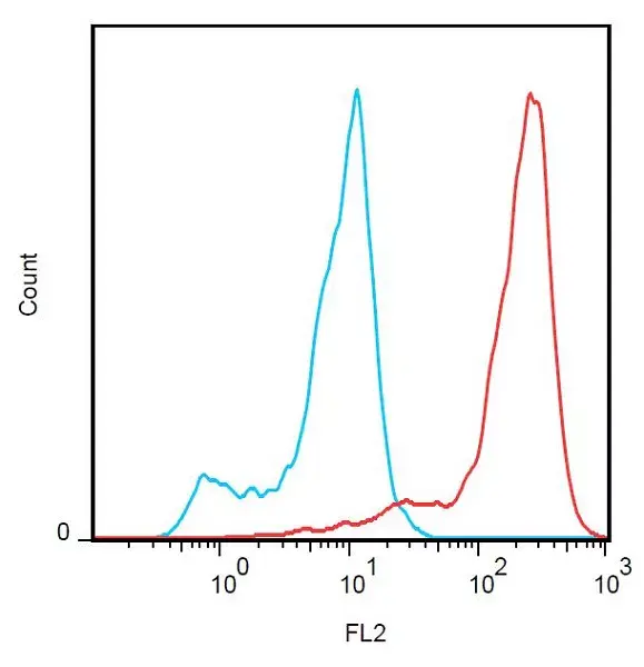
PE Anti-FOLR2 antibody [EM-35](AB232926)

$undefined

PE Anti-FOLR2 antibody [EM-35](AB232926)

Mouse Monoclonal FOLR2 antibody - conjugated to PE. Suitable for Flow Cyt and reacts with Transfected cell line samples. Immunogen corresponding to Cell preparation containing FOLR2 protein.
Specifications
Shipped At Conditions Blue Ice
Appropriate Long term Storage Conditions Store at +4°C.
Clonality Monoclonal
Applications Flow Cyt
Species Reactivity Mouse
Isotype IgG1
Conjugation PE