JavaScript is disabled in your browser. Please enable JavaScript to view this website.

Pitstop® 2, Novel cell-permeable clathrin inhibitor(AB120687)

$undefined

Pitstop® 2, Novel cell-permeable clathrin inhibitor(AB120687)

Pitstop® 2, Novel cell-permeable clathrin inhibitor(AB120687)

Pitstop® 2, Novel cell-permeable clathrin inhibitor(AB120687)

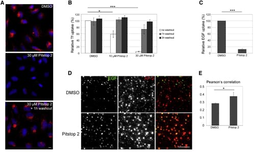
MW 473.4 Da, Purity >98%. Novel, selective, cell membrane permeable clathrin inhibitor. Competitively inhibits clathrin terminal domain to selectively inhibit clathrin mediated endocytosis (CME) (IC50 = 12 μM for inhibition of amphiphysin association of clathrin TD). Interferes with receptor mediated endocytosis (RME), entry of HIV and synaptic vesicle recycling.
Specifications
Shipped At Conditions Ambient - Can Ship with Ice
Appropriate Long term Storage Conditions Store at +4°C.